https://yz.chsi.com.cn/
预报名:2025年10月10日-13日,9:00-22:00
正式报名:2025年10月16日-27日,9:00-22:00
★报考中国传媒大学工商管理硕士(MBA)的考生:
1. 户籍所在地为北京地区,或2025年(1月至9月)在京连续缴纳6个月(含)以上社会保险中的基本养老保险或基本医疗保险(均不含补缴)的考生,须选择“1133中传考点”办理网上报名和网上确认手续。
2.不满足条件1.的其他报考单位为中国传媒大学的考生,应选择户籍所在地省级教育招生考试机构指定的报考点办理网上报名和网上确认手续。考生可通过“中国研究生招生信息网”(https://yz.chsi.com.cn,以下简称“国家研招网”)查询各省(市、区)教育招生考试机构的网报公告。
温馨提示:
“关注+绑定”学信网公众号,以免错过重要消息。
确认实名信息
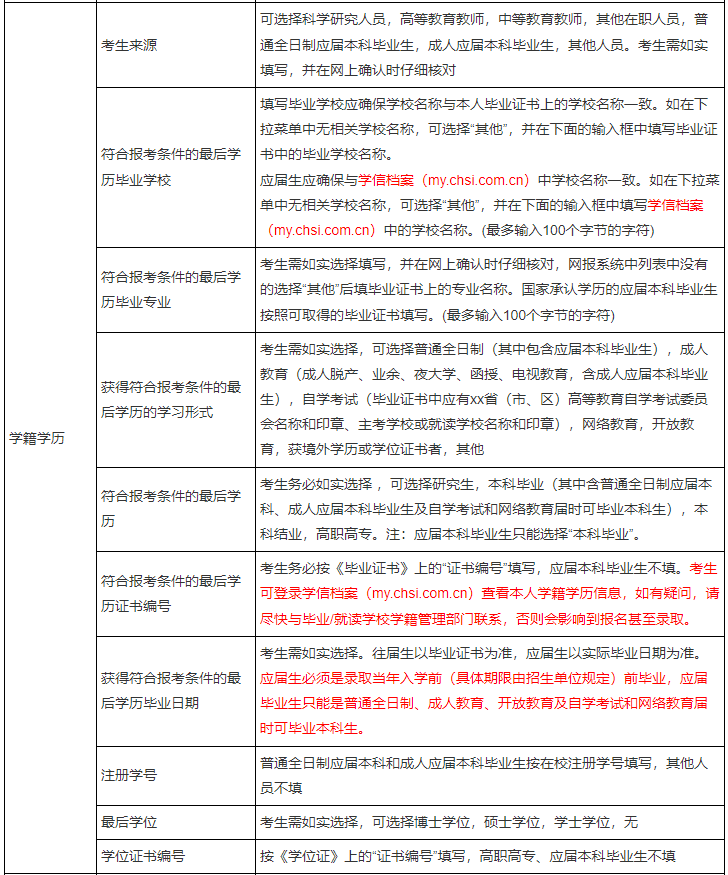
基本信息
★现役军人(MBA填写:0非现役军人)
基本信息填写说明:


家庭主要成员


联系方式是学校、学信网唯一能联系到考生的重要通道。
确认考生信息内容可截图保存,方便后期使用。
第二步:填写报考信息
报考单位
★报考类别:若选“定向”需要填写详细信息(非全日制必须选择定向就业)
★报考单位说明:
招生单位:11(北京市)10033(中国传媒大学)
考试方式:21(全国统一考试)
专项计划:0(普通计划)
报考类别:定向就业
1.我校非全日制硕士研究生只招收在职定向就业人员。
2.考生报考时的报考类别(定向)即为录取类别(定向),请考生在报考时慎重选择。报名结束后,报考类别将无法更改。
3.定向就业研究生:录取前须签订定向就业协议书,毕业后就业单位为定向就业协议书签署单位。考生人事档案、户口等不转入中国传媒大学。未按规定时间将签订完整的定向就业协议书提交我校者将无法正常办理入学报到手续。备用信息
(如无明确要求不用填写)
考试科目:(199)管理类联考综合能力(204)英语二(无日、俄语考试)
注:不符合报考年限或非全日制未选择定向就业会导致无法报名成功。
报考点填写
★报考中国传媒大学工商管理硕士(MBA)的考生:
1.户籍所在地为北京地区,或2025年(1月至9月)在京连续缴纳6个月(含)以上社会保险中的基本养老保险或基本医疗保险(均不含补缴)的考生,须选择“1133中传考点”办理网上报名和网上确认手续。
2.不满足条件1.的其他报考单位为中国传媒大学的考生,应选择户籍所在地省级教育招生考试机构指定的报考点办理网上报名和网上确认手续。考生可通过“中国研究生招生信息网”(https://yz.chsi.com.cn,以下简称“国家研招网”)查询各省(市、区)教育招生考试机构的网报公告。
校对所有已填报的信息确认无误后,生成考生报名号,并下载报名信息表。生成报名号,且完成网上交费后,本次报名才为成功。报名号是网上确认的重要凭证,请考生务必牢记。请多次多地备份报名信息表,以方便网上确认。网上报名成功后应通过定期查阅省级教育招生考试机构、报考点、招生单位官方网站等方式,主动了解考试安排等事项,积极配合完成相关工作,以便顺利参加考试。
中传MBA网报重要信息提醒1.报考信息填写完成后,招生单位、考试方式、报考点等报考关键信息不可修改。如确实需要修改,须取消已有的报名再添加新的报考信息,已取消的报名信息不可用于网上确认;2.请不要开启有网页拦截功能的软件;招生单位、考试方式、报考点等要慎重选择,一旦生成报名号后则不可以修改;如确实需要修改,须取消已有的报名再添加新的报考信息,已取消的报名信息不可用于网上确认;3.填写考生信息(学籍学历、基本信息、户籍档案、家庭主要成员、学习与工作经历、奖惩情况、联系方式)。填写考生信息时,请认真阅读报名页面的提示信息,准确填报,带*的文本框为必填内容,证件号码等使用半角英文输入法输入;考生填写学历(学籍)信息进行网上校验,考生可查看学历(学籍)校验结果,未能通过学历(学籍)网上校验的考生应在招生单位规定时间内完成学历(学籍)核验;家庭主要成员和学习与工作经历均至少要完整填写一项;4.报考信息填写完成,完成网上交费后才算本次报名成功。因报考点对报考人数有限制,建议考生尽快完成支付。报考点人数达到上限后将无法继续支付。报名号是网上确认的重要凭证,请考生务必牢记。5.请考生牢记学信网的用户名和密码(为避免个人信息泄露,请设置复杂密码并定期修改),后期下载准考证、查询初试成绩及参加调剂仍需使用。6.下载的报名信息表中有首次提交报名信息时的登录用户名,建议下载保存。7.为避免报名信息泄露,请在报名结束后点击页面右上方的“退出”退出系统,并关闭所有相关浏览器。8.如果需要更改信息,请退出系统后重新从研招网首页登录报名系统修改,正式网报结束后任何信息均不能修改。请考生仔细阅读页面文字,认真填写信息并反复核对。9.根据管理规定要求,所有参加硕士研究生招生考试的考生均须在网上确认网报信息和采集本人图像等相关电子信息,请考生完成报名后,关注后续报考安排,提前做好招生单位要求的各项材料准备。网上确认时间由各省级教育招生考试机构根据国家招生工作安排和本地区报考组织情况自行确定和公布。